拥览中心璀璨,沉浸悦心之旅

  • 酒店热线: 028-86739222
          028-86739999
          028-86739888
  • 酒店传真: +86-28-86739666
  • 酒店E-mail: reservations@xinlianghotel.com.cn
  • 酒店地址: 中国·四川·成都市东大街上东大街段246号
预定酒店
  • *入住日期
  • *离开日期

*选择客房类型

*房间数

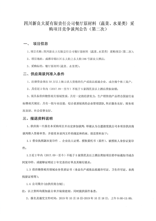
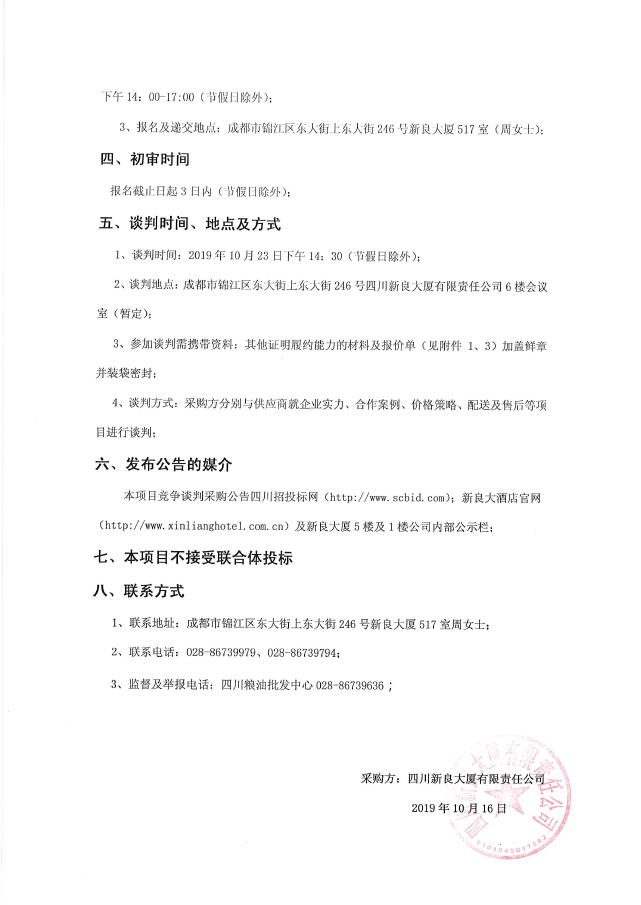
四川新良大厦有限责任公司餐厅原材料(蔬菜、水果类)采购项目竞争谈判公告(第二次)

酒店热线:028-86739222

传真:+86-28-86739666

E-mail:reservations@xinlianghotel.com.cn

地址:中国·四川·成都市东大街上东大街段246号

邮编:610016

Copyright © 2015 Xinliang Hotel   |   蜀ICP备15029183号-1  |   网页设计:四川腾森科技   

返回顶部